Micromodules Redefine DC/DC Power Regulators

By Bill Schweber for Mouser Electronics
Designing a basic, fairly good direct current to direct current (DC/DC) power regulator, sometimes called a power converter or supply, is not hard using today’s components, reference designs, tools, and resources. The designer simply has to combine a suitable controller integrated circuit (IC), metal-oxide-semiconductor field-effect transistors (MOSFETs) and their drivers, and some passives, and the design is all done, in theory, to convert and regulate a DC input voltage while also providing DC output voltage (Figure 1).

Figure 1: In principle, the function of the regulator is simple and clear: Take a somewhat stable DC source to deliver a tightly regulated DC output rail to the system as load.
However, there is theory and then there is the harsh reality, as doing a “fairly good” design is no longer enough. While such a design may be adequate for basic performance parameters such as output accuracy and regulations, keep in mind that these “basic” parameters are only a small part of what a modern regulator must deliver. Add to that the challenge of increasingly difficult requirements on dynamic performance, efficiency across various load ranges, and electromagnetic interference/radio-frequency interference (EMI/RFI) generations—which often have regulatory mandates and approvals.
Consider some of the many requirements of a power regulator. First, of course, is the static specification to deliver sufficient current at the specified rail voltage with a tolerance of one to three percent (typically), and sometimes tighter. Then, dynamic requirements exist to respond quickly to changes in line and load but with minimum overshoot and without oscillation or instability. The regulator must also provide protection against various faults such as overcurrent (including load shorts), over/undervoltage conditions, and exceeding thermal limits.
The efficiency and EMI/RFI regulatory standards are often the most difficult to meet for several reasons. First, they are fairly stringent. Second, they vary from country-to-country and region-to-region, thus requiring careful comprehension. To make it more challenging, usually the supply’s efficiency must now meet various levels for active, standby, and other operating modes. Both efficiency and EMI/RFI performance must be tested and certified by an appropriate lab or agency. Even a small change in layout or bill-of-materials (BOM) components can impact efficiency and EMI/RFI performance, so a full requalification may be necessary.
Beyond these basic performance demands, the regulator must be small and low in cost, with a simple BOM and few or no special assembly steps in manufacturing (especially manual ones) for power-related components such as capacitors, inductors, MOSFETs or IGBTs (insulated gate bipolar transistors), and heat sinks. Many of these requirements conflict with each other, so tradeoff analysis and compromise are essential.
It Starts with Power Level
Certainly, not all power-regulator designs are arduous, but the difficulty of design and make-it-yourself (MIY) endeavors increases with increased power/current ratings. A lower-power supply, delivering under 1A or 2A, is relatively straightforward. Such a design can use one of the many available low-dropout (“linear”) regulators (LDOs) or switching regulators on the market; the stresses on the components are modest, and there is parameter “headroom” in most cases.
The challenge increases at midrange, roughly between 2A and 10A, as currents and components get larger while previously smaller design issues and subtle imperfections are magnified. Using a vendor reference design that has been built, tested, and qualified can be a good—but not guaranteed—starting point for MIY in this region.
The design-and-make difficulty is exponentially greater at higher-current ranges of tens of amps and above, where physically large components, more dissipation, higher IR (infrared radiation) drop, and increased EMI/RFI potential exist. In short, there’s much more of everything that makes regulator implementation difficult. Components may need mounting brackets or screws, larger heat sinks, and directed airflow paths. Performance testing at higher currents is difficult, as is testing for compliance to stricter regulatory mandates of efficiency and EMI/RFI.
If the supply must be galvanically isolated—which is often the case for safety or performance—the design must meet high-voltage isolation standards as well as regulatory creep and clearance mandates between the subsections.
Thus, designers of midrange and high-power regulators often face a long time to market, a costly BOM, and high levels of uncertainty and risk. All this occurs as the regulator’s performance is an increasingly visible part of the end product design, acceptance, and marketability. The reality is that delivering a “blank page” regulator implementation without a good reference design as a starting point can be a formidable challenge. Even with that reference design, the MIY path is a journey burdened with length, complexity, and regulatory issues that increase dramatically with the current (and power) levels.
Of course, there has been an alternative to MIY—buy a complete regulator. Traditionally, the border between make and buy was the two-and-ten-amp zone: Below 2A, it was a make; above 10A, it was a buy. Deciding what to do in the midrange was a compromising decision. In most cases, the buy option consisted of modules of various sizes and ratings, usually (but not always) encapsulated in epoxy. These modules offered the basic, essential performance but were relatively large, heavy, hard to fit, inflexible, and had only a few available variations.
A New Buy Option Provides New Perspective
There is an alternative to both the “make” and “buy” approaches that addresses a large proportion of midrange systems and their increasingly tight efficiency, EMI/RFI regulations, and relentless market pressures: The alternative is the μModule® families of high-performance regulators from Linear Technology Corporation (LTC), now part of Analog Devices (ADI), Figure 2. These drop-in devices combine advanced design, components, and packaging to overcome the concerns and limitations associated with both modular and MIY solutions. They push the make-versus-buy decision boundary to where it makes sense to go the MIY route but only at low currents, below about 2A.

Figure 2: μModule DC/DC regulators replace a complex PC board with active and passive discrete components and a single, simple, tiny, drop-in module. (Source: Linear Technology)
The μModule units, presently comprised of over 100 distinct units grouped into 15 families, offer fully qualified, high performance in over 30 tiny packages with footprints from 6.25 × 6.25mm to 16 × 11.9mm and heights from 1.82mm to 5.02mm. Each μModule is a fully integrated DC/DC power solution, delivered as a complete system-in-package: with an integrated inductor, MOSFET, DC/DC regulator IC, and supporting components (Figure 3). They are available with output currents ranging from 2A to 20A and voltages from 1.8VDC to 58VDC.

Figure 3: Each μModule includes the necessary inductor, MOSFET, regulator IC, and all supporting components in a highly integrated, fully specified package. (Source: Linear Technology)
However, μModule units are much more than just basic, simple DC-in/DC-out regulators. Offered versions include specialized attributes, such as:
- Galvanic isolation between input and output, necessary for safety in some cases and performance in others.
- Ultra-low noise, to meet the very stringent EN55022 Class B requirement of some applications.
- Seamless buck-boost transitions, essential where the source battery may range from above the nominal output value (fully charged) to below it (discharge).
- Multiple outputs (with two, three, four, or five) in a single μModule, which allow current sharing of outputs, to increase load current along with on/off or sequencing of each output.
- Digital input/output (I/O) interface, with “read” status from and “write” settings to these regulators via a serial bus, where close monitoring and control are requisite.
- Remote sensing to counter the effects of IR drop between regulator output and load in higher-current situations.
- Current sharing (or paralleling) of several μModule regulators, to deliver high power along with a uniform distribution of current to the load.
- Polarity inversion, where the regulator output must be negative, given a positive input voltage.
- Tunable compensation, which enables a regulator’s altering loop response by adjusting compensation to achieve precision output and transient response, based on load behavior as well as output-capacitor type and quantity.
- Ultrathin packages, so the regulator can be mounted on the bottom of closely spaced circuit boards or inserted between an FPGA (field-programmable gate array) or ASIC (application-specific integrated circuit) and its topside heat sink/cold plate.
Two μModule Examples Illustrate the Diverse Offerings
Given that so many devices exist among the 15 families of the μModule offerings, there is no such thing as a typical unit or even two prevalent examples. Instead, choosing two models will show the variety of features and functions available.
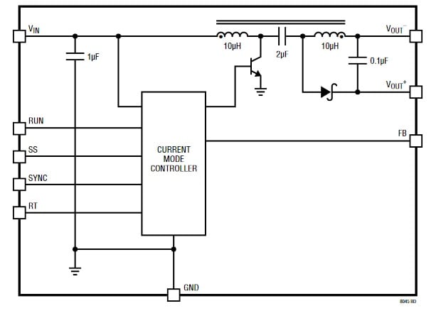
The LTM8045 (Figure 4) is a DC/DC converter that can be configured as either a SEPIC (single-ended primary inductance converter) or inverting converter by simply grounding the appropriate output rail. In the SEPIC configuration, the regulated output voltage can be above, below, or equal to the input voltage. The LTM8045 includes power devices, inductors, control circuitry, and passive components. All that is requisite to use it are input and output capacitors along with small resistors to set the output voltage and switching frequency. Other components may be used to control the soft-start and undervoltage lockout. The demo board (Figure 5) simplifies setting up the various modes and evaluating performance.

Figure 4: The LTM8045 is a 2.8V–18V input, multi-topology DC/DC μModule that delivers up to 700mA of output current in buck-only, boost-only, or buck/boost modes. (Source: Linear Technology)

Figure 5: The demo board allows users to assess the device performance across multiple application modes. (Source: Linear Technology)
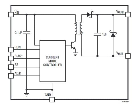
The LTM8047 (Figure 6), is an isolated flyback μModule DC/DC converter, with an isolation rating of 725VDC. The package includes the switching controller, power switches, isolation transformer, and all the support components. It operates from an input voltage ranging from 3.1V to 32V and can deliver an output voltage between 2.5V and 12V, all set by a single resistor. Only output, input, and bypass capacitors are necessary to finish the design, as shown in the demo board (Figure 7).

Figure 6: Using the LTM8047 μModule, users can quickly and easily implement a converter that is isolated to 750VDC, while providing high performance in a small package. (Source: Linear Technology)

Figure 7: The demo boards also allow users to work with an isolated, compliant design without needing to work out the isolation details. (Source: Linear Technology)
μModule Advantages: Some Obvious, Some Not
The first-tier advantages of μModule devices are clear: Each is a drop-in solution with no design headaches or hassle. Each comes with an inherent, fully specified performance level, including efficiency. There is a wide choice of units, with no need to compromise on essential functions or performance, and a chosen unit will be a close fit with system requirements. All key design-in factors are known in advance: size, cost, and the critical time to market. And each device meets all relevant regulatory requirements for efficiency and safety; thus, there is zero qualification and test time.
Beyond those factors, each μModule includes a user manual, demo board (Figure 8), and more. Designers also require up-front simulation of overall system performance, so each μModule device comes with an LTspice® model (Figures 9 and 10) and detailed support documentation. Finally, each μModule is fully qualified via Linear Technology’s stringent electrical package and thermal reliability tests.

Figure 8: Each μModule has an available demo board, user manual, layout guidelines, and additional documentation. (Source: Linear Technology)

Figure 9: Modeling of the regulator as part of a system is critical, so LTSpice models and simulations are available for designs such as this dual 13A/single 26A regular design. (Source: Linear Technology)

Figure 10: The simulation of the model shows key characteristics, such as efficiency and power loss analysis over the entire operating range. (Source: Linear Technology)
Redefining the Decision Framework
For DC/DC regulators under 2A, the MIY choice is sensible: Use available LDO, switcher ICs, and reference designs. However, above that threshold, MIY is risky, time-consuming, and hard to assess, especially with the stringent regulatory mandates on efficiency and EMI/RFI.
Above that range, there is a better solution that is easily justifiable. The LTC/ADI μModule series—with 15 product families, 100 power products, and 30 package options—allows the Design team to cross a “design and qualify a power regulator” task off the “To-Do” list. Using one or more of these units simplifies implementation, verification, and manufacturing by integrating a high-performance regulator function in a compact package that is fully specified, validated, and certified. The result is a BOM and time-to-market savings, plus a risk-free peace of mind.